5月7日,药学院副院长,江苏特聘教授刘彬团队以江苏海洋大学为论文第一完成单位和通讯单位在Nature旗下著名学术期刊《Cell Death & Disease》(2021影响因子8.469)在线发表题为“FBXO2 targets glycosylated SUN2 for ubiquitination and degradation to promote ovarian cancer development”的高水平研究性论文。该团队成员吉敬博士为论文第一作者,刘彬教授为唯一通讯作者。长江大学附属荆州医院妇产科副主任沈晶博士与我院硕士研究生徐誉芯为共同第一作者,硕士研究生谢梦如、钱其兰、邱腾、施雯、任德续参与了部分工作。

图1 文章信息
泛素化修饰是机体十分重要的蛋白质翻译后修饰方式,在DNA修复、细胞周期、信号转导、转录调控等生物学过程中发挥重要作用。泛素E3连接酶能够识别底物并决定了泛素化修饰的特异性,因其功能异常与包括恶性肿瘤在内的多种疾病的病理过程密切相关而受到广泛关注。
近年来,刘彬教授团队对泛素E3连接酶SCF家族成员在肿瘤发生发展中的作用及潜在机制进行了系统性的深入研究。在本研究发表前,刘彬教授团队以我院为通讯单位首次报导了SCF家族成员之一FBXO22识别并降解磷酸化底物的全新机制(Cell Death Differ. 2022;29:1-13,影响因子15.828,共同通讯作者),分别揭示了其他成员如FBXO6(Cell Death Dis. 2021;12:317,影响因子8.469,最后通讯作者)和FBXO16在调控卵巢癌进展中的功能和分子机制(Cell Death Dis. 2021;12:758,影响因子8.469,最后通讯作者)。此外,早前刘彬教授团队通过蛋白质组学技术,系统性揭示了另外一个SCF家族成员FBXO2的糖基化底物(Diabetes. 2017;66:689-698,影响因子9.461,第一作者)。基于这些前期基础,本研究进一步揭示了FBXO2对卵巢癌中的糖基化形式的SUN2蛋白的精准调控作用。该研究首先通过结合生物信息大数据和临床样本发现了FBXO2在卵巢癌中异常高表达,且与患者预后息息相关。

图2 FBXO2的上调与卵巢癌的预后不良有关
该研究通过进一步机制研究发现转录因子SOX6能够上调FBXO2的表达,促进了抑癌基因SUN2的降解,抑制了细胞凋亡,并激活了多种促细胞增殖的信号通路而诱导卵巢癌的进展。此外,该研究还证明了FBXO2靶向降解SUN2蛋白高度依赖于SUN2的糖基化修饰,揭示了蛋白质翻译后修饰的交互作用在控制SUN2蛋白质稳定性中的分子机制。

图3 FBXO2靶向降解SUN2蛋白高度依赖于SUN2的糖基化修饰
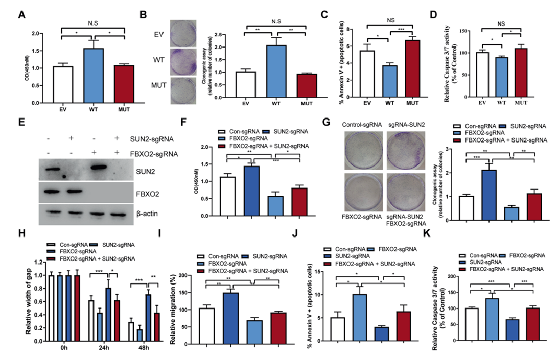
刘彬教授团队进一步发现靶向SOX6/FBXO2/SUN2轴能显著抑制卵巢癌细胞细胞的增殖、转移,促进凋亡从而抑制卵巢癌的进展。

图4 SUN2蛋白的降解部分介导了FBXO2对卵巢癌的促进作用
该团队的本次研究结果为深入探索SCF家族成员在卵巢癌中功能和具体分子机制提供了新思路,为卵巢癌开发出新的治疗药物靶点打开大门。

图5 SOX6/FBXO2/SUN2轴在卵巢癌中的作用模式图